- 合作热线: 0571-85053379
- 合作邮箱: 14633040@qq.com
4月9日,西北大学发布情况通报:
近日,学校关注到网上对于我校文学院教师贾某某涉嫌学术论文抄袭等问题的相关反映,学校高度重视,已成立工作专班,启动调查程序。
西北大学对学术不端行为秉持“零容忍”态度,一经查实,将按照有关规定严肃处理,以维护良好学术声誉和学术风气。
感谢社会各界的关心与监督。

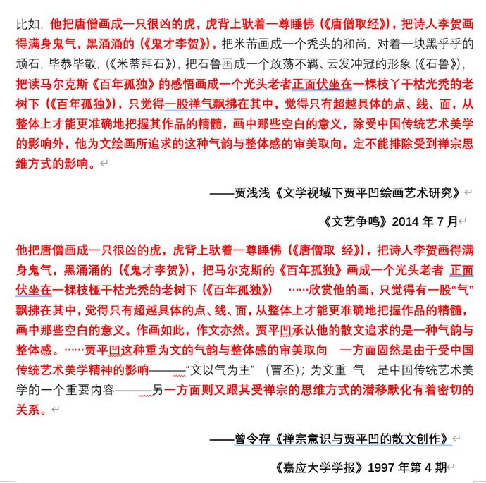
此前据大河报报道,近日,博主“抒情的森林”发帖称,诗人、西北大学文学院副教授、陕西省青年文学协会副主席贾浅浅发表于2014年7月《文艺争鸣》的学术论文《文学视阈下贾平凹绘画艺术研究》,涉嫌抄袭四位不同作者已发表的文章。
将朱良志旧文“移花接木”
赞父亲贾平凹画作“气韵生动”
“抒情的森林”发现,贾浅浅将学者朱良志在2006年《中国艺术的生命精神》中关于中国画普遍理论的核心观点移用于《文学视阈下贾平凹绘画艺术研究》一文,评价其父亲贾平凹绘画作品“气韵生动”。


与曾令存论文部分段落高度雷同
“抒情的森林”还发现,贾浅浅论文中关于贾平凹画作《唐僧取经》《鬼才李贺》《百年孤独》等作品的描述,与学者曾令存1997年发表的《禅宗意识与贾平凹的散文创作》一文的文本存在大面积重叠。不仅画作名称、具体意象描述,如“黑涌涌的”、“光头老者”等语句雷同,其关于贾平凹绘画“追求气韵与整体感”、“受禅宗思维影响”的核心观点及完整论述段落也近乎一致,且未标注引用文献。


贾平凹画作《唐僧取经》
与季酉辰《赋形式以精神》论点重合
在论述中国画“笔墨与空白”关系的关键章节,贾浅浅文章的部分段落与画家季酉辰2010年发表的《赋形式以精神》一文高度相似。从“绘画的生命力在于笔墨与空白间的张力”这一核心论点,到“空白与笔墨……如同阴与阳、有与无一样永远在不停地流动”等多句表述,均被直接挪用,仅有个别词语顺序微调,也没有标注引用文献。

贾浅浅论文与韩羽文章框架与表述雷同
原文首发杂志《美文》主编系贾平凹
此外,贾浅浅文章开篇对中国绘画“三阶段论”的论述,其整体框架、逻辑推演及所引古人语句,与作家韩羽2008年12月发表于《美文》杂志的文章高度一致。在关于“文画关系”、“题跋艺术”等部分的论述中,从独特的个人化比喻(如“语言的磨刀石”)到具体的论证过程,二者也呈现出雷同之处,亦未标注引用文献。
值得注意的是,韩羽该文发表的《美文》杂志,其创办人、主编正是贾平凹。



贾平凹画作《蹭痒痒》
从时间线看,上述四篇文章发表时间均早于贾浅浅论文的2014年。综合对比材料来看,贾浅浅并非一般的观点借鉴或合理引用,而是对其余作者已发表的、具有独创性的核心论述、理论分析及具体描述进行了系统性、非引用的文本挪用。
“米芾拜石”变“米蒂拜石”
贾浅浅论文被指存多处错字
“抒情的森林”还发现,贾浅浅《文学视阈下贾平凹绘画艺术研究》一文本身存在多处文字错误。在论述中国传统文化典故时,作者将艺术史上著名的“米芾拜石”(北宋书法家米芾的轶事)误写为“米蒂拜石”。同时,将常用的引语“常言道”误写为“常言到”。

在西北大学文学院官网的个人简介中,这篇涉嫌抄袭且存在错字的论文,却被贾浅浅本人列为其重要的学术成果。

论文被指涉嫌抄袭其父贾平凹作品
个别段落时隔20年“张冠李戴”重新发表
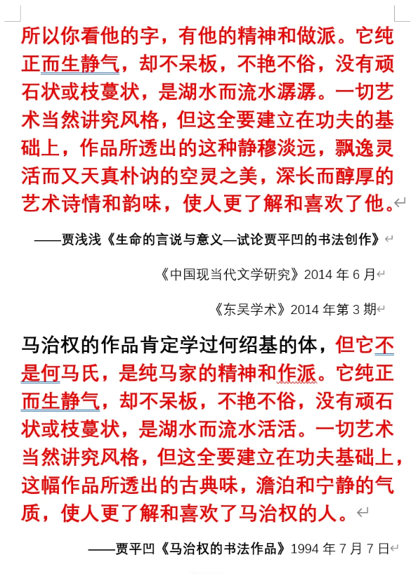
在贾浅浅“近年来的主要科研成果”中,排在首位的《生命的言说与意义一试论贾平凹的书法创作》同样存疑。
博主“抒情的森林”曾发帖称,贾浅浅于2014年6月发表这篇论文部分内容,与其父贾平凹的《马治权的书法作品》一文高度相似。贾平凹发表于1994年7月、刊登于1998年第5期《书画艺术》的这篇对另一位书法家马治权作品的评述,20年后,部分语句被女儿“张冠李戴”用在了自己身上。
“抒情的森林”社交网络截图
涉事方均未回应
记者注意到,教育部《高等学校预防与处理学术不端行为办法》认定的学术不端行为有七类,其中包括:
(一)剽窃、抄袭、侵占他人学术成果。
任何形式的剽窃、抄袭、侵占他人学术成果的行为,都是严重违反学术道德和学术规范的行为,不仅侵犯了他人的知识产权,更是对学术诚信的践踏,严重影响了学术研究的正常秩序。
(二)篡改他人研究成果。
篡改他人研究成果不仅是对原作者的不尊重,更是对学术研究的严重破坏。任何研究都应该建立在真实、可靠的数据和资料基础上,任何对数据的篡改或伪造,都是与科学精神的背离。
《都市现场》记者就此事多次尝试联系陕西省青年文学协会与西北大学相关部门,包括西北大学宣传部、西北大学文学院院长办公室、学院办公室等,但所拨打电话均无人接听。
截至目前,涉事方均保持沉默。

贾平凹,生于1952年2月21日,原名贾平娃,当代著名作家,中国作家协会理事、中国作家协会陕西分会副主席。1975年毕业于西北大学中文系,同年开始发表作品。1997年凭借《满月儿》,获得首届全国优秀短篇小说奖。2003年,先后担任西安建筑科技大学人文学院院长、文学院院长。2008年凭借《秦腔》获得第七届茅盾文学奖。

韩羽出生于1931年,现为河北省美术家协会名誉主席,出版有《韩羽画集》《韩羽文集》等书,曾获中国漫画金猴奖荣誉奖、首届鲁迅文学奖。