- 合作热线: 0571-85053379
- 合作邮箱: 14633040@qq.com
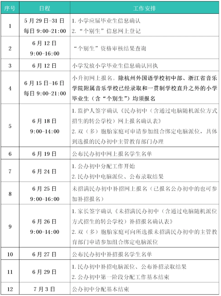
6月15日、16日,也就是本周日起,2025年小升初启动网上报名。
这两天,不少民办学校、民转公学校正在陆续发布招生简章,报名参加摇号,还是直升对口初中,成为家长群里讨论的热点。
有位爸爸特意在晚自修放学时去初中校门口,和接孩子的家长打听学校情况,他说:“读书是大事,除了自己多方面了解,我还带着女儿一起去学校感受,全家共同做决定。”
专门等晚自修下课去考察初中
这位爸爸姓莫,家住城北,女儿在一所公办小学读书,成绩在班里靠前。小升初怎么选,他说全家已经考虑两三个月了,还没确定。
“我们读的小学就是家门口的,初中是关键时期,我比较看中师资、学风和同伴群体,区内可选的民办或民转公学校口碑都不错,对口初中走分配生又有优势,所以一时半会想不好。”莫爸爸说。
上周有天晚上,他专门骑着电动车,带着女儿从家出发,花了20多分钟来到区内一所民转公学校门口。挑8点多晚自修快下课的时间来,他想和家长聊聊。“学校怎么样,在读家长最有发言权。而且,在校门口也能看看学生的状态。”莫爸爸说。
女儿去逛逛校园周边,他就和家长聊天,问了很多,包括学校的学风、老师、作业等。听到家长说学校管得严,节奏比较快。
“我准备明晚带女儿再去另一所民办学校看看,摇中的概率更大。上周我去参加家长见面会,感觉不错,再带女儿亲眼看看。”莫爸爸说。
如果没摇中怎么办,莫爸爸的心态也挺好,说:“那么我们就卷一下校内竞争,分配生可能对我们更有利。周日就要报名了,这两天我们再盘一下,女儿也一起参与,最后再做决定,毕竟是她要读三年的。”
采访中,记者发现,对于小升初,分配生政策在影响很多家长的选择。但有的家长认为,孩子还是要在一个有竞争力、管理和服务更到位的环境里。这几年,一批民办学校的办学优势还是很明显。“躲开初中的竞争,高中,大学呢?总要面对。”一位家长说。
儿子三年级时换了套房
准备选择学区里的公办初中
小学六年级家长轩妈,在儿子读三年级的时候,他们换了套房,对口学区的初中不错,准备就读那所学校。
“小学我们是在家门口读的,儿子成绩还可以,习惯一般,需要家长盯牢的。到了三年级,我们开始考虑小升初了,对口公办初中不算好,一开始我们也想去摇号的。”轩妈说。
要读民办学校,她说有几点是要考虑的,比如经济因素,学费一年多少钱,家里的经济情况能不能承受;接送问题,这是时间成本,也要算进;分配生因素,这一点很关键,民办学校顶尖的孩子多,想拿分配生,难度较大。
深思熟虑后,轩妈和爱人决定,还是买套学区房,就读公办初中更适合。
她说:“学习很重要,但我们不想让孩子太卷。他喜欢街舞,学了三年,在杭州市比赛里拿过亚军。课余我们想给他多留点时间,保持这个爱好。”
小学老师带着孩子准备小升初考试
家长说不用自己操心了
钱塘区一位小学六年级男生的妈妈说,她家儿子表达愿意提前体验有吃有住的寄宿制学校生活,所以想摇一下区内的养正学校,希望借此提升孩子自主管理能力。
摇不中的话,就去对口的公办初中,两边都可以。因为家长的心态很平,孩子的状态现在也不错。
杭州钱塘区今年为减轻学生考试负担,将六年级期末考试和小升初入学考试两考合一,中学不再进行入学考试。她家孩子知道能少考一次试,挺高兴的。目前老师正有条不紊地带着孩子们复习迎考。
她听往届的家长说,以往因为马上要升入初中,小学六年级的期末考试大家都不是很重视,甚至有家长担心初中分班考会考一些初中的知识,会忙着找许多分班考模拟卷让孩子做。今年,因为两考合一,小学老师会带着孩子们进行模拟练习,家长就不用操心了,特别好。
一批学校发布招生计划
这两天,不少学校公布了招生计划,记者收集了一些,汇总起来。
杭州育才中学:
今年计划招生405人。
今年新生学费为每学期27500元。
杭州市锦绣中学:
今年计划招生405人。
今年新生学费为每学期27500元。
杭州市公益中学:
今年计划招收新初一12个班,每班45人,不能住校。
杭州二中白马湖学校(初中部):
学校今年计划招收新生10个班,每班38人,共380人(含小学直升183人)。可提供住宿300人,住宿生具体由学校审核确定。
杭州市建兰中学:
初一年级计划开设12个教学班。
杭州启正中学:
学校今年计划招收新生6个班,每班40人,共240人。可提供住宿80人。
2025年收费标准计划每生每学期不超过35000元,以市物价主管部门批复为准。
杭州市滨江区滨兰实验学校:
学校2025年计划招收新生9个班,共300人,其中本校小学部直升学生120人,对外招生180人。
根据杭州市物价部门的批准,每生每学期需缴纳学费30000元。
最后,招生时间表请收好:
