- 合作热线: 0571-85053379
- 合作邮箱: 14633040@qq.com
根据杭州市《关于做好2025年义务教育阶段学校阳光招生工作的通知》(以下简称《通知》),今日起,杭州小学一年级入学开始网上报名。
如何参与“热门”民办、“公参民”转公学校“摇号”?只要有户口就可以“摇号”吗?如果摇号未中,“一表生”是否面临被调剂?针对近期家长们比较关心的问题,记者结合此前市教育局就有关问题发布的解答,为广大家长梳理了以下关键信息,一起来看!
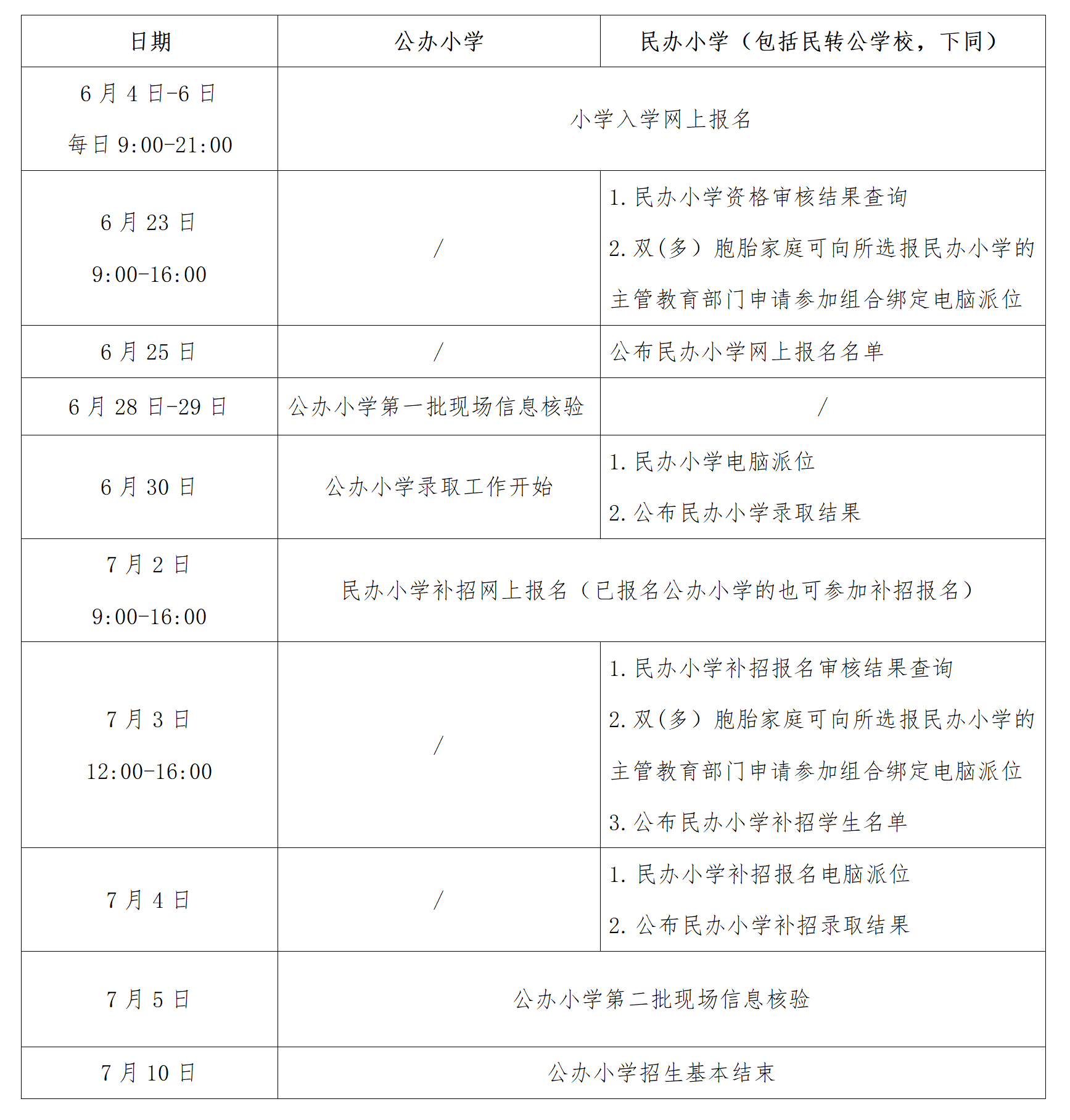
小学一年级入学具体日程安排

以上时间安排如有调整,市教育局将及时公告
民办小学与“公参民”转公学校如何报名?
今年杭州市小学入学继续实行“公民同招”政策,即公办与民办小学同步启动报名、同步开展录取。所有民办小学(含九年一贯制学校的小学部)均需通过“浙里办”APP或“浙江政务服务网”进行网上报名,每名适龄儿童仅能选报一所学校。
针对“公参民”转公学校,已完成转公的学校(如杭州市新世纪外国语学校、杭州市崇文实验学校等)招生政策与普通公办学校一致,按学区划片入学。
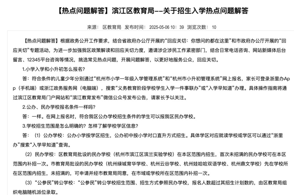
“公参民”转公学校如尚未完成学区划分过渡期,暂不划定固定学区,报名范围通常限定为学校所在行政区。例如,若学校位于滨江区,则仅接受该区户籍或符合条件的随迁子女报名。

据区教育局“热点回应”。今年滨江区“公参民”转公学校招生范围、招生方式仍然参照民办学校
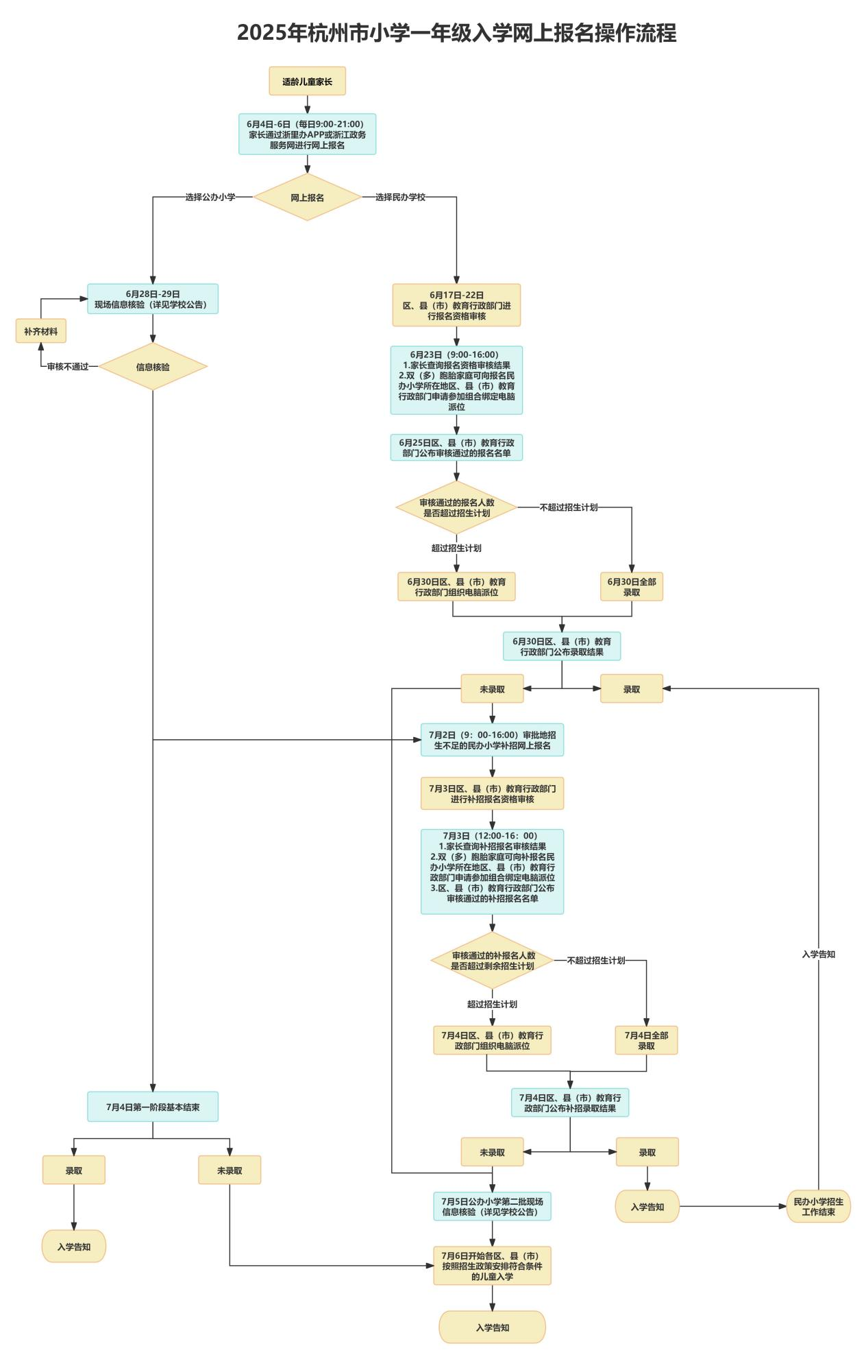
具体报名操作流程
据市教育局发布,今年小学一年级入学网上报名时间为6月4日—6月6日(每日9:00—21:00)。符合在杭入学条件的适龄儿童家长,通过浙里办App(手机端)或浙江政务服务网(电脑端)报名。
报名时,适龄儿童只能在公办小学或民办小学(含电脑派位的民转公学校,下同)选报一类,其中选择民办小学的应在报名开始前符合就读条件,且限报一所。网上报名时间截止后,登记信息和报名结果不能更改。
建议家长错峰操作,避免临近截止时间遭遇网络拥堵。若发现填报错误,可在6月6日21:00前登录系统修改。
此外,针对双(多)胞胎家庭,选报同一所民办小学的,监护人可申请组合绑定参加电脑派位。若选择同一民办校,家长可在6月23日6月23日9:00—16:00凭户口簿、出生证等有效证件向该校所在地区、县(市)教育行政部门提出书面申请。若电脑派位成功,两名儿童均被录取;若未中签,则均不占用其他录取名额。

是否只要有该区户口就可以参与“摇号”?
事实上,杭州市小学入学对户籍的要求需结合房产、居住证等条件综合判定。对于本市户籍儿童,若户籍与父母名下房产一致(即“一表生”),则属于最优先录取类别;若户籍落在祖辈房产或集体户中,则可能被归类为“二表生”或“三表生”,录取顺位相对靠后。
此外,流动人口随迁子女需持有《浙江省居住证》并满足居住时长、社保缴纳等条件方可报名(具体要求家长可通过各区教育局发布发布的实施细则进一步了解)。
若家长选择的民办小学或“公参民”转公学校报名人数超过招生计划,系统将启动电脑派位程序,未被录取的学生将自动进入公办小学的第二阶段录取流程。此时需特别关注“同类排序靠后”原则:即当公办校学位紧张时,原报名民办校但未录取的“一表生”可能被调剂至其他对口学校。例如,若某公办校“一表生”报名人数超出计划容量,部分学生可能被统筹至邻近学区,而“二表生”“三表生”则面临更大的调剂风险。
理性看待政策导向,科学规划教育路径
从近年趋势看,杭州市持续强化教育公平导向,通过“公民同招”“超额摇号”等机制平衡教育资源分配。家长在规划子女教育路径时,可以综合考虑学校办学特色、家庭实际情况及孩子身心发展需求。
此外,建议家长建立合理心理预期,若目标学校竞争激烈,未被录取并不意味着教育质量的下降。近年来,杭州市大力推进集团化办学与城乡教育共同体建设,公办校整体办学水平提升显著。家长可通过参与家校活动、关注教育政策动态等方式,为孩子营造多元成长环境。