- 合作热线: 0571-85053379
- 合作邮箱: 14633040@qq.com
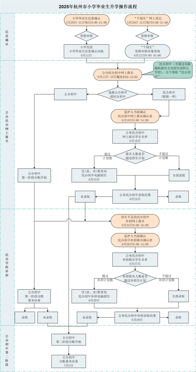
为方便家长了解今年小升初有关政策,市教育局编制了2025年杭州市小学毕业生升学操作问答,同时制作了3份操作指南(详见文末链接)。一起了解↓↓
一、小升初具体日程如何安排?


二、2025年小学应届毕业生升学报名如何进行?
答:2025年小升初继续实行网上报名,包括小学应届毕业生信息确认(个别生登记)和网上报名2个阶段。符合在我市就读初中条件的小学应届毕业生(监护人)应在规定时间进行信息确认(个别生登记)和网上报名。
方式一:手机端“浙里办”App
方式二:电脑端浙江政务服务网(网址:www.zjzwfw.gov.cn)
方式三:电脑端杭州市小升初管理系统(网址:czbm.hzedu.gov.cn)
报名时,应在公办初中或民办初中(含通过电脑随机派位方式招生的转公学校,下同)选报一类,其中选报民办初中者限选报一所,具体操作按照系统提示进行。报名时间截止后,报名信息不能更改。
温馨提示
(1)小升初招生录取工作由各区、县(市)教育行政部门组织实施,具体方案详见各区、县(市)教育行政部门公告。
(2)小学应届毕业生信息确认(个别生登记)时间为5月29日—31日(每日9:00—21:00)。
网上报名时间:6月15日—16日(每日9:00—21:00)。
(3)在系统开放的任意时间内完成相应操作即可,完成操作的具体时间不影响招生录取顺序和升学结果。通常系统开放第一天(5月29日)注册登录人数较多,容易发生网络拥堵,建议家长于5月30日开始注册登录,分流高峰。
“小升初管理系统”支持手机端操作,也可以使用电脑并选择360(极速模式)、火狐、谷歌等浏览器。期间如出现无法正常登录系统等情况,请检查网络连接是否正常、电脑浏览器版本及设置是否符合要求,也可联系孩子在读小学班主任或教务员,由其提供帮助。
建议家长适当留出处置时间,不要在5月31日和6月16日晚上临近系统关闭时操作,避免因突遇电脑故障、网络故障等,导致无法在规定时间内完成相应操作,影响升学。
三、“个别生”的对象有哪些?报名如何进行?
答:“个别生”是指符合下列情形之一的小学毕业生:
①具有上城区、拱墅区、西湖区、滨江区、钱塘区、西湖风景名胜区户籍,在上述区域以外的小学就读,要求回户籍地升学的小学毕业生。(注:户籍与就读学校分别属于上述区域中不同区的,不属于“个别生”,可直接通过“小学应届毕业生信息确认”界面填报)。
②具有萧山区、余杭区、临平区、富阳区、临安区、桐庐县、淳安县、建德市户籍,在非本区、县(市)小学就读,要求回户籍地升学的小学毕业生。(举例:如户籍在萧山区,实际就读小学不在萧山区,要求回萧山区升学的,应按“个别生”报名)。
③符合市委市政府《关于杭州市高层次人才、创新创业人才及团队引进培养工作的若干意见》等规定引进的高层次人才、创新创业人才子女,省委人才办认定的在杭省部属单位引进的高层次人才子女,持有《杭州市特聘专家证书》、属地为本市的《浙江省海外高层次人才居住证》人才子女,在外地小学毕业,要求到杭州市升学的;上述人才因工作地或居住地(家庭户以户籍地为准)变动,其子女在主城区与其他5区、3县(市)间跨区、县(市)升学的。
④持有杭州市区(指上城区、拱墅区、西湖区、滨江区、钱塘区、萧山区、余杭区、临平区、富阳区、临安区,下同)有效居住证或《浙江省引进人才居住证》的随迁子女,在杭州市区外小学毕业的,可以向居住证所在区报名升学。
2025年小升初“个别生”实行网上报名,包括网上登记和网上报名2个阶段,信息网上登记时间为5月29日—31日(每日9:00—21:00),网上报名时间为6月15日—16日(每日9:00—21:00)。
符合在我市就读初中条件的“个别生”(监护人)应在规定时间登录系统进行相关操作。
方式一:手机端“浙里办”App
方式二:电脑端浙江政务服务网(网址:www.zjzwfw.gov.cn)
方式三:电脑端杭州市小升初管理系统(网址:czbm.hzedu.gov.cn)
四、2025年小学毕业生升学网上报名的对象有哪些?
答:经区、县(市)教育行政部门审核通过的小学应届毕业生(含“个别生”),已被杭州外国语学校初中部、浙江省音乐学院附属音乐学校录取和一贯制学校直升的学生不须再报名。
报名时,应在公办初中或民办初中选报一类,其中选报民办初中者,在“确认升学区、县(市)”的区域内限报一所。
五、选报民办初中前,监护人需要做哪些准备?
答:监护人应了解拟报学校的办学情况,如办学理念、办学特色、办学条件、收费标准、招生规模、住宿条件等信息,根据孩子和家庭情况,慎重考虑,理性选择。
“公参民”转公学校应结合区域学校布局情况、校际均衡等因素,“一校一策”研制学(片)区划分方案,积极有序平稳推进;在未划定学(片)区前,可继续实行电脑随机派位方式招生。具体详见各地招生信息。
六、民办学校招生范围是怎么样的?
答:根据国家、省市有关文件精神,区、县(市)教育行政部门批设的民办学校在所在区、县(市)范围内招生,未招足的民办学校可继续在所在区、县(市)范围内补招一次(余杭区、临平区范围内民办学校今年在上述两区范围内招生和补招,下同);市教育局批设的民办学校(杭州云谷学校、杭州娃哈哈双语学校、杭州鼎文学校)应先在学校所在区范围内招生,所在区范围内招不满的,可申请并经市教育局同意,在市域或学校所在区范围内补招一次。
七、民办初中补招网上报名对象有哪些?
答:除已被杭州外国语学校初中部、浙江音乐学院附属音乐学校、民办初中录取和一贯制学校直升的学生外,所有经区、县(市)教育行政部门审核通过的小学应届毕业生(含“个别生”)均可报名,包括已报名公办初中的学生和民办初中未录取的学生。
招生不足的民办初中补招报名时间:6月25日9:00—16:00。
八、在九年制学校就读的六年级学生可以参加民办初中网上报名吗?
答:实施小学初中九年一贯制办学的学校,其小学部六年级学生应一次性全部升入本校初中部。具体情况可咨询就读学校及学校所在区、县(市)教育行政部门。
九、选报民办初中后,须监护人书面确认吗?书面确认地点在哪里?如未按时进行书面确认会如何处理?
答:是的,民办初中网上报名或民办初中补招报名后,均须进行书面确认。
在杭州市小学就读的,监护人到就读小学进行书面确认;“个别生”到区、县(市)教育行政部门指定地点进行书面确认,外地学生书面确认有困难的,请咨询所在区教育局。
民办初中网上报名书面确认时间:6月18日9:00—14:00。
招生不足的民办初中补招报名书面确认时间:6月26日9:00—14:00。
未按时进行书面确认的,将按自动放弃报名处理,相应的报名无效。