- 合作热线: 0571-85053379
- 合作邮箱: 14633040@qq.com
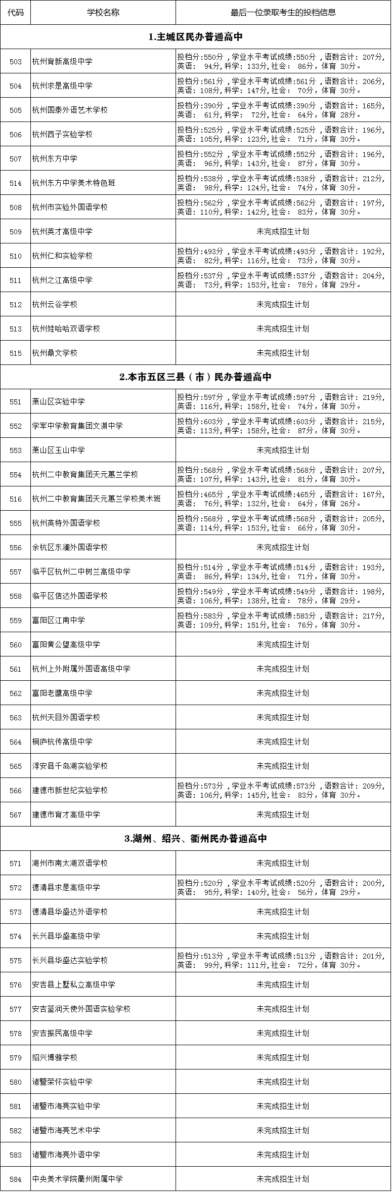
近日,2024年杭州市区各类高中招生第二批录取结果公布。
今年,杭州五区三县(市)共有17所民办普高,经杭州市教育局核准可面向杭州市区招生;湖州、绍兴、衢州三市共14所民办普通高中,经浙江省教育厅核准可面向杭州市区招生。全部纳入市区集中统一第二批招生。
记者算了一下,今天共有31所市区外民办普通高中面向杭州市区中考生进行投档录取。再加上13所市区民办高中,总计共录取近7300人。

不少学校录取分数
超过第一批最低控制分数线
之前,杭州集中统一第一批招生录取最低控制分数线、普通高中名额分配招生基础控制分数线均为568分。很多家长看到的第一反应是,分数线高了。去年中考总分600分,“一批线”是511分。
今年中考的计分方式变了,社会科目按照卷面100分计入总分,所以今年满分是650分,比去年多了50分。分数线一对比,提升幅度确实大了,共提升57分。
这一改变,也同样延续到了第二批高中的录取分数上。
今年,学军文渊中学(萧山区)录取分数线为603分,萧山区实验中学录取分数线为597分,杭州市富阳区江南中学录取分数线为583分。
杭州主城区第二批民办普高里,杭州市实验外国语学校562分,杭州求是高级中学561分。
根据近几年杭州市区第二批高中录取分数线,大家可以发现,有不少学校的录取分数,超过了第一批高中的录取分数线,今年也同样如此。
来参考一下2023年杭州市区第二批高中录取分数线——
1.主城区学校

2.本市其他区、县(市)学校

3. 湖州、绍兴、衢州三市学校

可以看到,去年第一批录取最低控制分数线为511分,而在第二批录取高中里,学军文渊中学(萧山区)录取分数线为552分,萧山区实验中学录取分数线为548分,杭州市富阳区江南中学录取分数线为534分。
2022年第一批录取最低控制分数线为526分,学军文渊中学(萧山区)录取分数线为560分,萧山区实验中学录取分数线为550分,杭州市富阳区江南中学录取分数线为544分。
这几所超过一批分数线的民办高中,都是来自主城区外的杭州高中。今年,这些学校的录取分数,也很有竞争力,说明这些学校的办学、口碑受到了考生家长的认可。
我们再来看看主城区学校的表现。在主城区学校中,也有几所学校的分数一直很靠近第一批分数线,比如去年的一批分数线是511分,杭州求是高级中学的分数线是506分,杭州市实验外国语学校的录取分数线是501分,杭州东方中学的录取分数线是495分。
2022年,主城区这几所民办高中的分数也很接近第一批分数线526分,其中杭州求是高级中学的分数线是522分,杭州市实验外国语学校的录取分数线是511分,杭州东方中学的录取分数线是514分。
民办高中持续火热
与招生政策的变化有关
近几年,民办高中的录取分数线持续攀升,民办高中为什么这么火?一位业内人士分析,可能和招生政策的变化相关。
从2020年起,杭州市区民办高中的招生名额100%纳入统一招生计划,全部通过网上录取,那一年,大批民办高中录取分数线出现暴涨,甚至超过了个别第一批的录取学校。去年,民办普高的录取分数线,也是依然坚挺。有8所学校的录取分数线超过500分,和第一批学校的分差在不断缩小。
到了2022年,根据《浙江省教育厅关于做好2022年普通高中招生管理工作的通知》相关规定,市区外的民办普高也全部纳入市区集中统一第二批招生。相关学校不能自行招录学生。未经省、市教育行政部门核准的市区外民办普通高中不能面向杭州市区招生。
也就是说,以往有家长在市区没有录取到心仪的高中后,会转向市区外的民办普高,通过自主招生线下录取,从2022年起,这条路走不通了。
这也就意味着,想要读民办高中,只能通过志愿填报录取这一条路径。
接下来的录取进程是这样的——
7月10日18:00至7月11日12:00,将进行第二批招生志愿补报,未被录取的上线考生(填报普高、职高、中专的需达到280分,填报技校的需达到220分)可登录杭州市区各类高中招生信息管理系统,查阅未完成招生计划的学校(专业)信息和剩余招生计划,并在未完成招生计划的第二批招生学校(专业)中选择补报志愿(7月11日12:00系统关闭),每位考生最多可填报12个学校(专业)志愿,按“平行志愿”规则投档录取。
第三批招生(职高、中专、技校)将于7月12日上午8:30-11:30在杭州市人民职业学校进行,敬请关注。